-
當前位置:
首頁
- >
資訊中心
- >
行業資訊
- >
代換NCE20TD60BF型號參數的IGBT,用于600W戶外儲能電源電路。
代換NCE20TD60BF型號參數的IGBT,用于600W戶外儲能電源電路。
瀏覽量:3101
類型:行業資訊
日期:2023-05-18 11:40:08
分享:
600W戶外儲能電源選擇哪家好?相信這問題是很多做小功率儲能電源廠家都會關注的問題,畢竟這問題答案影響著自身銷量。便攜式600W戶外儲能電源,能夠為戶外活動、露營、徒步旅行等提供電力支持,因此人們需要穩定優質的產品。
那么有什么好的IGBT產品能提升600W戶外儲能電源的性能質量呢?對于已經使用NCE20TD60BF型號參數的IGBT用于電路中的,在國內有什么型號是可以建議選擇的?
目前電源廠家常見選FHF20T60A型號代換NCE20TD60BF型號參數的IGBT。這一款IGBT單管能改善600W戶外儲能電源的穩定性,讓產品更加適用戶外活動、露營、徒步旅行的場景。更重要的是它作為純國產IGBT廠家研發生產出來的,使用更加放心。

細說一下為何它適合?因為FHF20T60A的IGBT單管除了高可靠性和反向并行的快恢復二極管特性外,還擁有拖尾電流非常短、關斷損耗低、出色的Vcesat飽和壓降以及正溫度系數等特點。
在特點中可知,這一款20A、600V電流、電壓的FHF20T60A型號IGBT單管參數是適合使用在600W戶外儲能電源的電路上。
當然,在應用中,我們600W戶外儲能電源研發工程師一定要了解這款優質FHF20T60A國產IGBT單管的詳細參數:其具有20A, 600V, VCEsat典型值:1.49V-typ ,<1.7V;ID (Tc=100℃):20A;BVdss:600V;IF(A)(Tc=25℃):20A;IF(A)(Tc=100℃):10A。
FHF20T60A是一款場N溝道溝槽柵截止型IGBT,使用Trench Field stop Ⅱ technology 和通過優化工藝,來獲得極低的 VCEsat 飽和壓降,并在導通損耗和關斷損耗(Eoff)之間做出來良好的權衡。出色的導通壓降與極短的拖尾電流為客戶在優化系統效率時提供有力的幫助。
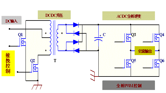
現今FHF20T60A型號IGBT單管已經廣泛適用于廣泛適用于逆變電源、電機驅動、空調、功率因數校正、變頻器、AC220V輸出的高頻車載正玄波逆變器、戶外儲能電源等各類硬開關。可替代其它品牌型號:NCE20TD60BF。
FHF20T60A的封裝形式是TO-220F。這款產品參數:VCEsat典型值:1.49V-typ ,<1.7V;ID (Tc=100℃):20A;BVdss:600V;IF(A)(Tc=25℃):20A;IF(A)(Tc=100℃):10A。
為了滿足市場不斷變化的需求,對于600W戶外儲能電源研發工程師來說,尋找適合的IGBT單管產品是極具挑戰性的。但是,無需擔心!與飛虹半導體的工程師合作,可以為您匹配出最符合需求的IGBT單管產品。
作為一家專業的IGBT生產廠家,我們的產品質量始終得到行業內廣泛認可。當您需要適合600W戶外儲能電源的IGBT型號時,我們強烈推薦FHF20T60A型號代換NCE20TD60BF型號參數的IGBT單管。這款產品可以完美匹配您的需求,并且以出色的性能和可靠性在市場上廣受好評。
600V、20A 的IGBT代換使用,選對型號很重要。飛虹半導體的IGBT不僅廣泛應用于600W戶外儲能電源,還可用于光伏逆變器、UPS、變頻器、單相組串式光伏逆變器、電焊機和工業縫紉機等終端應用場景。為國內的電子產品廠家提供了優質的產品以及配套服務。除提供免費試樣外,更可根據客戶需求進行量身定制IGBT產品。直接百度輸入“飛虹IGBT廠”即可找到我們,免費試樣熱線:400-831-6077。