【飛虹P60N06B產品描述】
飛虹60N06B,N-channel Plane MOSFET,采用plane平面工藝來獲得抗浪涌沖擊能力強特點,廣泛使用在汽車功放電源等抗沖擊需求的應用場景;其它mos管品牌替代型號:50N06、55N06、65N06。
【飛虹P60N06B產品特點】
飛虹60N06B,100% EAS測試,100% DVDS測試,高EAS雪崩能量,可靠性高,抗沖擊性能強。
【飛虹P60N06B產品參數】
|
Model |
Polarity |
Package |
VTH(V) |
ID(A) |
BVdss(V) |
Rds(on)[mΩ] |
Rds(on)[mΩ] |
|
型號 |
極性 |
封裝形式 |
typ |
max |
|||
|
60N06B
|
N |
TO-220 |
2-4 |
60 |
60 |
15 |
22 |
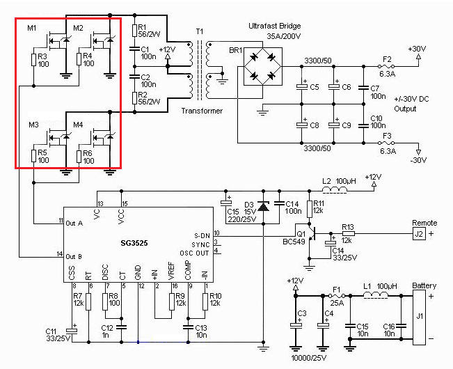
【飛虹P60N06B應用舉例】
FHP60N06B使用在汽車功放電源的M1~M4部分組成推免結構電路。
返回頂部
400-831-6077
在線留言